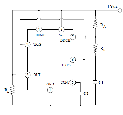
Oscilador 555 Astable
Resistencia 1 (RA) =
Ω
KΩ
MΩ
Resistencia 2 (RB) =
Ω
KΩ
MΩ
Capacitor (C1) =
pF
nF
uF
Frecuencia = 1.001 KHz
Ciclo de trabajo = 52.8%
Tiempo = 999.31 us
Tiempo Alto = 527.63 us
Tiempo Bajo = 471.67 us