ArmandoCircuitos
Inicio
Electronica
Programacion
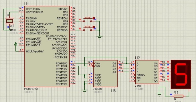
Diagrama
Codigo
short cnt = 0; //variable de conteo en cero void main() { OPTION_REG.F7 = 0; //PORTB pull-ups are enabled by individual port latch values TRISD = 0xFC; //Asigancion del puerto PORTD = 0; //valor de inicio while(1) { //bucle infinito if (PORTB.F4 == 0 && cnt < 9){ //condicion de incremento PORTD.F0 = 1; cnt++; //incremento del contador PORTD.F0 = 0; while(PORTB.F4 == 0); //espera mientras es presionado } if (PORTB.F7 == 0){ //renicia el contador PORTD.F1 = 1; cnt = 0; //asigna el contador a cero PORTD.F1 = 0; while(PORTB.F7 == 0); //espera mientras es presionado } } }
Descarga del archivo
Descargar archivo