ArmandoCircuitos
Inicio
Electronica
Programacion
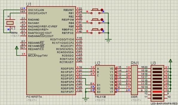
Diagrama
Codigo
short cnt = 0; //variable de conteo en cero char flag = 0; //variable de habilitacion void main() { OPTION_REG.F7 = 0; //PORTB pull-ups are enabled by individual port latch values TRISD = 0xF0; //Asigancion del puerto PORTD = 0; //valor de inicio while(1) { //bucle infinito if (PORTB.F1 == 0 && cnt < 15 && flag == 1){ //condicion de incremento cnt++; //incremento del contador PORTD = cnt; while(PORTB.F1 == 0); //espera mientras es presionado } if (PORTB.F4 == 0 && cnt > 8 && flag == 1){ //condicion de decremento cnt--; //decrementa el contador PORTD = cnt; while(PORTB.F4 == 0); //espera mientras es presionado } if (PORTB.F7 == 0 && flag == 0){ cnt = cnt + 8; //habilita el demultiplexor PORTD = cnt; flag = 1; //activa ña badera while(PORTB.F7 == 0); //espera mientras es presionado } if (PORTB.F7 == 0 && flag == 1){ cnt = cnt - 8; //deshabilita el demultiplexor PORTD = cnt; flag = 0; //desactiva la bandera while(PORTB.F7 == 0); //espera mientras es presionado } } }
Descarga del archivo
Descargar archivo