ArmandoCircuitos
Inicio
Electronica
Programacion
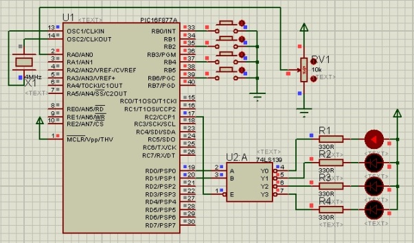
Diagrama
Codigo
unsigned short adc; void main() { OPTION_REG.F7 = 0; //Activa los pull-up ADCON0.F0 = 1; //activa el ADC del microcontrolador TRISD = 0xFC; //Asigancion del puerto PORTD = 0; //inicia en 0 el puerto D PWM1_Init(500); //configura el PWM a 500Hz PWM1_Start(); //nicia el modulo PWM while(1) { //bucle infinito adc = ADC_Read(0) / 4; //lee y divide el valor del ADC PWM1_Set_Duty(adc); //asigna adc al ancho del PWM if(PORTB.F0 == 0) //si boton es presionado PORTD = 3; //asigna valor al puerto D if(PORTB.F2 == 0) PORTD = 2; if(PORTB.F4 == 0) PORTD = 1; if(PORTB.F6 == 0) PORTD = 0; } }
Descarga del archivo
Descargar archivo