ArmandoCircuitos
Inicio
Electronica
Programacion
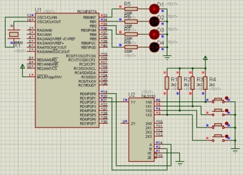
Diagrama
Codigo
short dato, i; void main() { TRISB = 0xF0; //Asigna 4 bits de salida TRISD = 0xFC; //Asigna 2 bits de salida y 6 de entrada dato = 0; //inicializa dato a 0 while(1) { //bucle infinito for (i = 0; i < 4; i++){ //ciclo de 4 conteos PORTD = i; //asigna valor al puerto D Delay_ms(10); //espera 10 milisegundos if(PORTD.F2 == 0) //condicion de valor dato = 8 | (dato >> 1); //asigna 1 al bit i else dato = 0 | (dato >> 1); //asigna 0 al bit i } PORTB = dato; //imprime el valor de dato en el puerto B dato = 0; //reinicia el valor de dato } }
Descarga del archivo
Descargar archivo