ArmandoCircuitos
Inicio
Electronica
Programacion
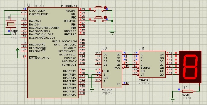
Diagrama
Codigo
unsigned short cnt = 0; //declaracion de variables void main() { OPTION_REG.F7 = 0; //habilita los pullup TRISD = 0xFC; //Asigna 2 bits de salida PORTD = 1; //inicializa el valor del puerto D a 1 while(1) { //bucle infinito if (PORTB.F3 == 0 && cnt < 9){ //condicion de incremento cnt++; //incrementa el valor del contador PORTD.F1 = 0; //pone en bajo el bit de incremento PORTD.F0 = 0; //cambio de estado para el reloj PORTD.F0 = 1; while (PORTB.F3 == 0); } if (PORTB.F0 == 0 && cnt > 0){ //condicion de decremento cnt--; //decrementa el valor del contador PORTD.F1 = 1; //pone en alto el bit de decremento PORTD.F0 = 0; //cambio de estado para el reloj PORTD.F0 = 1; while (PORTB.F0 == 0); } } }
Descarga del archivo
Descargar archivo