ArmandoCircuitos
Inicio
Electronica
Programacion
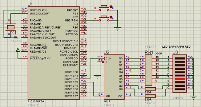
Diagrama
Codigo
short cnt = 0; short i; void main() { OPTION_REG.F7 = 0; //Activa los pull-up TRISD = 0xF3; //Asigancion del puerto PORTD = 0; //inicia en 0 el puerto D while(1) { //bucle infinito if(PORTB.F3 == 0 && cnt > 0){ //decrementar cnt--; PORTD.F3 = 1; PORTD.F3 = 0; for(i = 0; i < cnt; i++){ PORTD.F2 = 1; PORTD.F2 = 0; } while(PORTB.F3 == 0); } if(PORTB.F0 == 0 && cnt < 9){ //incrementar cnt++; PORTD.F2 = 1; PORTD.F2 = 0; while(PORTB.F0 == 0); } } }
Descarga del archivo
Descargar archivo