ArmandoCircuitos
Inicio
Electronica
Programacion
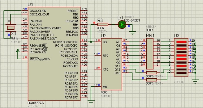
Diagrama
Codigo
void interrupt ( void ) { //Declaración de la función de interrupciones. if( INTCON.TMR0IF == 1 ) { //Se evalúa si la interrupción disparada es por Timer0 PORTC.F0 = ~PORTC.F0; //Se complementa el valor del bit RC1. INTCON.TMR0IF = 0; //Se apaga la bandera de interrupción por Timer0 } } void main() { TRISC.F0 = 0; // designate PORTC.0 pin as output PORTC.F0 = 0; // pone al bit RC0 en nivel bajo OPTION_REG = 0xC0; //Configura el Timer0 con prescaler 2 INTCON.TMR0IE = 1; //TMR1 Overflow Interrupt Enable bit INTCON.TMR0IF = 0; //TMR1 Overflow Interrupt Flag bit INTCON.PEIE = 1; //Peripheral Interrupt Enable bit INTCON.GIE = 1; //Global Interrupt Enable bit }
Descarga del archivo
Descargar archivo