ArmandoCircuitos
Inicio
Electronica
Programacion
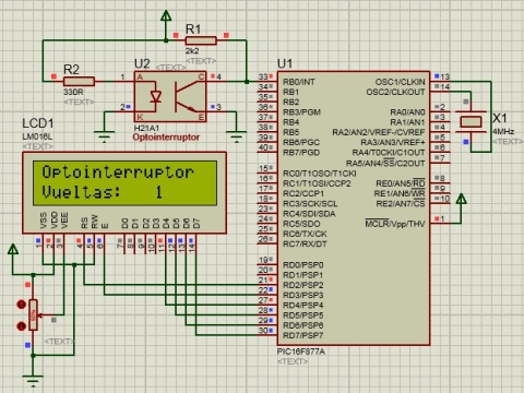
Diagrama
Codigo
//Pines de salida para el LCD sbit LCD_RS at RD2_bit; sbit LCD_EN at RD3_bit; sbit LCD_D7 at RD7_bit; sbit LCD_D6 at RD6_bit; sbit LCD_D5 at RD5_bit; sbit LCD_D4 at RD4_bit; //Bits de configuración TRIS sbit LCD_RS_Direction at TRISD2_bit; sbit LCD_EN_Direction at TRISD3_bit; sbit LCD_D7_Direction at TRISD7_bit; sbit LCD_D6_Direction at TRISD6_bit; sbit LCD_D5_Direction at TRISD5_bit; sbit LCD_D4_Direction at TRISD4_bit; void main() { unsigned short cnt = 0; char texto[4]; TRISB.F0 = 1; Lcd_Init(); //Inicialización del LCD. Lcd_Cmd(_LCD_CURSOR_OFF); //Se apaga el cursor. Lcd_Out(1, 1,"Optointerruptor"); //Se imprime texto. Lcd_Out(2, 1,"Vueltas: 0"); while(1){ //Bucle infinito. if(PORTB.F0 == 1){ cnt++; ByteToStr(cnt,texto); Lcd_Out(2, 10,texto); while(PORTB.F0 == 1); } } }
Descarga del archivo
Descargar archivo