ArmandoCircuitos
Inicio
Electronica
Programacion
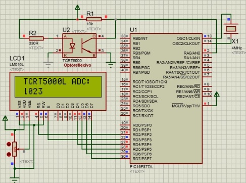
Diagrama
Codigo
//Pines de salida para el LCD sbit LCD_RS at RD2_bit; sbit LCD_EN at RD3_bit; sbit LCD_D7 at RD7_bit; sbit LCD_D6 at RD6_bit; sbit LCD_D5 at RD5_bit; sbit LCD_D4 at RD4_bit; //Bits de configuración TRIS sbit LCD_RS_Direction at TRISD2_bit; sbit LCD_EN_Direction at TRISD3_bit; sbit LCD_D7_Direction at TRISD7_bit; sbit LCD_D6_Direction at TRISD6_bit; sbit LCD_D5_Direction at TRISD5_bit; sbit LCD_D4_Direction at TRISD4_bit; void main() { unsigned int Radc; //Declaración de variables. char Text[6]; ADCON0.ADON = 1; // A/D converter module is powered up ADCON1 = 0x8E; //configura AN0 como analogico Lcd_Init(); //Inicialización del LCD. Lcd_Cmd(_LCD_CURSOR_OFF); //Se apaga el cursor. Lcd_Out(1, 1," TCRT5000L ADC: "); //Se imprime texto. while(1){ //Bucle infinito. Radc=ADC_Read(0); //Lectura del canal análogo. WordToStr( Radc, Text ); //Se convierte el valor int, en cadena de texto. Lcd_Out( 2, 1, Text ); //Se imprime la lectura del sensor. delay_ms(800); //Retardo de 800m segundos. } }
Descarga del archivo
Descargar archivo